2019年6月14日
ヘビは動物界でナンバーワンのバーテンダー?
バーテンダーは自分の技を磨き、新規のお客様を引きつけるために斬新な組み合わせのカクテルをつくり出す一方で、常連客にはその人好みのお馴染みのドリンクを数種類ブレンドして喜ばせます。驚いたことに毒蛇もこれと同じことをするのです。ただし毒蛇のカクテルは相手を喜ばせるためのものではなく、死に至らしめるものです。
沖縄科学技術大学院大学(OIST)生態・進化学ユニットの新たな研究で、ヘビは最も致死率が高くなるように、毒液の配合を改良し続けているということが明らかになりました。
OIST博士課程の学生であるアグニーシュ・バルアさんは次のように話します。「ヘビ毒はタンパク質毒素のカクテルです。進化の歴史の中で、ヘビは獲物に対して最も効果的なレシピとなるように、このカクテルを変化させてきました。」
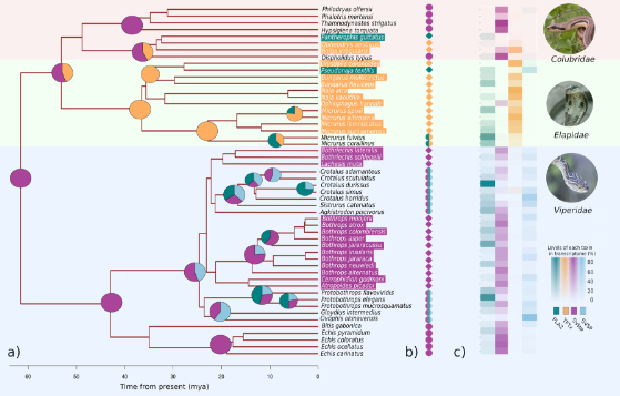
2019年5月20日付でMolecular Biology and Evolution誌 オンライン版に掲載された本研究では、50種以上の毒蛇のデータを用いて、ヘビ毒の進化の歴史を再構築しようと試みました。これらの種は沖縄のハブからブラジルのサンゴヘビまで多岐にわたりますが、すべて6千万年前の共通祖先から分岐した種です。
研究者たちはまず、毒液の成分に関するこれまでの研究論文を調べました。しかし大半の研究は、毒蛇の同じ科に属する一握りの種を比較したものでした。そこで研究者らは35の研究論文のデータを統合し、毒蛇の3つの科すべての多様な種を収録したデータセットを作成しました。
その後、量的遺伝学の原理に基づき、数学モデルを用いて、ヘビ毒生成に関わる遺伝子同士が、進化の過程でどのように相互作用してきたかの解明に挑みました。
最終的に、研究者らはヘビ毒の毒素生成に関わる遺伝子は自由に独立して進化し、それゆえ毒液は自由な組み合わせの中から生成可能だということを突き止めました。これにより毒蛇は毒のカクテルを絶えず改善し続けることができるのです。しかしこのように自由に進化する能力を持つにも関わらず、自然界に存在するヘビ毒の配合の範囲は驚くほど狭いのです。
生態・進化学ユニット主宰者であるアレクサンダー・ミケェエブ准教授は次のように説明します。「毒蛇は効果のある配合を数種類しか見つけておらず、それらは同じ科に属するヘビによって広く使われる傾向にあります。最適な調合物を組成するために、常に新しい毒液のレシピを試すことができるこの能力のおかげで、毒蛇は獲物が毒への抗体を獲得しても対処することができ、進化的軍拡競争において戦術的優位性を保つことができるのです。」
ヘビ毒の進化に関する研究は近年に始まったわけではありません。長年研究者たちは、ヘビ毒の配合変化がどのように起こり、どの遺伝メカニズムが変化を引き起こすのかを理解しようとしてきました。
「本研究のどこが新しいかというと、毒液の進化に関する多くの既存の学説をきちんとつなぎ合わせることができる、比較的見地と定量的見地を示したことにあります。」とバルアさんは話します。
ヘビの咬傷による死亡件数は世界で毎年約13万件確認されており、四肢等の切断件数はその3倍に上ります。毒液の進化の過程を理解することで、ヘビ毒注入の仕組みについて重要な知見を得ることができます。これにより研究者たちは今後毒液の配合がどう変化するかを予測し、より特効性があり標的を絞った治療の開発につながる可能性があります。